Uniswap学习
uniswap v2
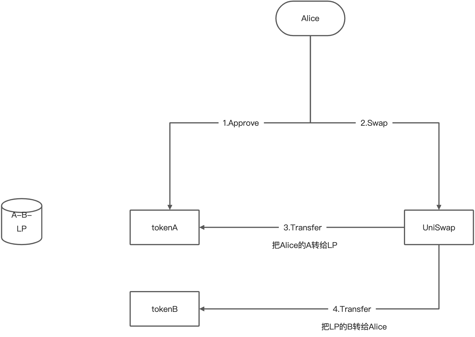
uniswap 的交互流程
比如Alice想要把tokenA兑换成tokenB,与合约的交互流程大体如下:
- Approve:Alice批准uniswap使用tokenA合约的金额
- Swap:Alice调用uniswap进行兑换
- 把Alice的tokenA转给LP
- 把LP的tokenB转给Alice

还有一种情况是Bob使用ETH兑换SHIB(用eth兑换token),流程如下:
- Bob调用uniswap进行swap,并把ETH转给Uniswap合约
- uniswap把收到的ETH转给WETH合约,并且uniswap获得了相同金额的WETH(这一步是把ETH兑换成符合ERC20标准的WETH)
- uniswap调用WETH合约把相同金额的WETH转给ETH-SHIB-LP(流动池)
- ETH-SHIB-LP调用SHIB合约把相应金额的SHIB转给Bob

uniswap v2的的LP是如何赚钱的?年化多少?是否稳定?
- 收益来自于交易,如果没有交易则LP无法赚钱,不稳定

他们标得APY是如何计算的?
uniswap v2的一些资源
一些细节问题
路径上的每次计算都要收取手续费
如果我想要用tokenA换tokenC,但是LP中只有tokenA-tokenB和tokenB-tokenC,因此在兑换路径会变成tokenA->tokenB->tokenC。在使用这样的路径兑换时tokenA->tokenB和tokenB->tokenC都会收取手续费(千分之3)
手续费每次都是收取前面的token的千分之3,如上面例子的兑换路径会收取tokenA和tokenB的千分之3
新建流动性是有最小流动性限制的
如果当前LP池中没有tokenA-tokenZ交易对,那么在第一次创建这个交易对时是需要满足tokenA
Liquidity Providers在提供了流动性之后得到的是什么
会得到交易对对应的ERC20的份额
无常损失:
因为价格变动导致添加到LP中的资产的价格少于不提供流动性的价格。
部分代码理解
swap时,根据输入tokenA的值获取应该兑换的tokenB的值:
1 | // given an input amount of an asset and pair reserves, returns the maximum output amount of the other asset |
uniswap中的其他技术学习
Canonical WETH
什么是WETH,原文内容总结如下:
- ETH是以太坊上的本地代币,而不是ERC20标准代币
- 因此在DApp操作符合ERC20规范的代币时,如果涉及到了ETH操作起来会比较麻烦
- 为了方便,DApp的开发者做了符合ERC20标准的代币来代替ETH
- WETH是目前比较安全和社区支持较高的ERC20标准的ETH代币
- mainnet合约地址
Uniswap V3
存入资金池的数量和兑换的价格是不一样的
如下图,当前ETH的价格是3942.1,如果加入资金池的比例是1个ETH对应1953.42个USDT。

审核
trailofbits在审核uniswap时考虑了什么方面:
- 代码是否遵循最佳实践
- 单元测试覆盖率
- 白皮书的完成程度,以及白皮书中的内容是否有错误
- 访问控制
- 算数运算
- 代码结构
- 可升级性
- 验证和测试

审核时提到的一些技术或工具
UniswapV2和V3版本比较
- V3版本增加了“集中流动性”概念,LP可以只在一定的价格范围内提供流动性
- 这样可以避免太多的无常损失
- 可以提高资金利用率
- V3版本的交易费用不再重新复投到LP池中,需要LP提供者手动“收割”
- V3版本支持单一资产存入LP池,条件是设置的价格范围不在当前的市场价格范围内;(这样可以允许你设置一个期望的价格来达成交易,如下图的限价单,你可以在价格为3987.2时指定在4498~4460之间提供流动性,这样在价格到达这个范围时就会把ETH兑换成DAI)
- 这是一个好用的功能,但是你必须密切注意价格,如果你想要DAI则需要在到达这个区间时手动退出,即不再提供流动性
